我校在第十六届“挑战杯”湖南省大学生课外学术科技作品竞赛中斩获佳绩
发布日期:2025-06-16
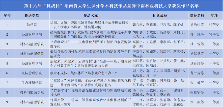
【林大网讯】(文/校团委)6月13日,第十六届“挑战杯”湖南省大学生课外学术科技作品竞赛终审决赛落下帷幕。我校报送的参赛作品获特等奖2项、一等奖6项、二等奖1项、三等奖11项,团体总分位居全省高校前列,学校再捧“优胜杯”荣誉称号,一等奖获奖数和获奖总数均创新高。

▲我校在第十六届“挑战杯”湖南省大学生课外学术科技作品竞赛中斩获佳绩

▲终审决赛获奖名单
本届竞赛由共青团湖南省委、省教育厅、省科协、省社科院、邵阳市政府、财信金控、省学联共同主办,邵阳学院承办。赛事以“青春为中国式现代化挺膺担当”为主题,聚焦服务大学生创新创业,设置自然科学类学术论文、哲学社会科学类社会调查报告、科技发明制作等三大组别,全省118所高校、10万余名师生参与,1149件作品入选省赛。最终,98所高校的417个项目进入终审决赛,我校共9个项目入围终审决赛。
大赛自3月启动以来,学校严格按照“挑战杯”赛制和章程,制定校赛及省赛备赛方案。各学院高度重视、认真组织,推报293件作品参加校赛,经赛前指导、各学院初赛、校级复赛、校级决赛等环节,遴选出21件作品参加省赛。学校邀请相关领域学科专家多次进行作品打磨、赛前辅导和模拟答辩,提升了参赛作品的质量和竞争力。
学校将继续统筹竞赛资源,围绕特色学科打造精品项目,从项目内容,路演展示,备赛技巧等方面,对入围国赛项目提供全方位支持,助力林大青年在国赛舞台绽放光彩。(一审/杨家伟 二审/张胜利 三审/周预分)
